Skip to content Skip to sidebar Skip to footer

Activity Diagram For Course Registration System

Activity Diagram Cisy1212 Course Registration System

Activity Diagram Cisy1212 Course Registration System

Activity diagram for course registration system. SEQUENCE DIAGRAM of Online Course Registration System. Students may log in into the system to register courses or retrieve all the courses they have already registered. Current situation Student Advisor Registrar Select Courses Reg.

This diagram uses notes to. A validation test is conducted. Activity Diagram for Student Registration System Activity Diagram UML Use Createlys easy online diagram editor to edit this diagram collaborate with others and export results to multiple image formats.

Accounting Flowcharts solution extends ConceptDraw PRO software with templates samples and library of vector stencils for drawing the accounting flow charts. Online Course Registration System Development Online Course Registration System The project aims to introduce Automated Students Course Registration using computer And we will show how to use a process model to develop a particular system. The system should enable the staff of each academic department to examine the courses offered by their department add and remove courses and change the information about them eg the maximum number of students permitted.

So they can wait few days and then only. This is the Activity UML diagram of School Management System which shows the flows between the activity of Course School Teacher Registration Classes. You can edit this template and create your own diagram.

The course registration system has the following use-cases 1. SYSTEM DESCRIPTION 2 Draw a use-case diagram and a set of activity diagrams for an online university registration system. We were unable to load the diagram.

This is the website made for our CISY1212 midterm project. ONLINE COURSE REGISTRATIONSequence Diagram-At the beginning of each semester students may request a course catalogue containing a list of course offerings f. The main activity involved in this UML Activity Diagram of Course Registration System are as follows.

Reserve for course 4. Activity diagram for online course registration system.

Activity Diagram For Course Registration Process Download Scientific Diagram

Activity Diagram For Course Registration Process Download Scientific Diagram

Course Registration System Activity Uml Diagram Freeprojectz

Course Registration System Activity Uml Diagram Freeprojectz

Course Registration Example Activity Diagram Tutorial Class Diagram

Course Registration Example Activity Diagram Tutorial Class Diagram

Draw The Use Case Diagram And Activity Diagram For Course Registration System

Draw The Use Case Diagram And Activity Diagram For Course Registration System

The Ultimate Class Diagram Tutorial To Help Model Your Systems Easily Class Diagram Diagram Online Diagram

The Ultimate Class Diagram Tutorial To Help Model Your Systems Easily Class Diagram Diagram Online Diagram

Activity Diagram For Course Registration System Cs1403 Case Tools Lab Source Code Solutions

Activity Diagram For Course Registration System Cs1403 Case Tools Lab Source Code Solutions

Class Diagram Templates To Instantly Create Class Diagrams Creately Blog

Class Diagram Templates To Instantly Create Class Diagrams Creately Blog

Class Diagram For Course Registration Stack Overflow

Class Diagram For Course Registration Stack Overflow

20 New Activity Diagram For Course Registration System

20 New Activity Diagram For Course Registration System

Activity Diagram Of The Online Examination System Download Scientific Diagram

Activity Diagram Of The Online Examination System Download Scientific Diagram

Online Course Reservation System

Online Course Reservation System

School Registration System Activity Uml Diagram Freeprojectz

School Registration System Activity Uml Diagram Freeprojectz

Use Case Activity Diagram For Course Management System Complete Class Download Scientific Diagram

Use Case Activity Diagram For Course Management System Complete Class Download Scientific Diagram

Uml Diagrams College School Course Administration Programs And Notes For Mca

Uml Diagrams College School Course Administration Programs And Notes For Mca

Rapid Uml Solution Activity Diagram Diagram Design System Map

Rapid Uml Solution Activity Diagram Diagram Design System Map

2

2

Chapter 28 Uml Activity Diagrams And Modeling If

Chapter 28 Uml Activity Diagrams And Modeling If

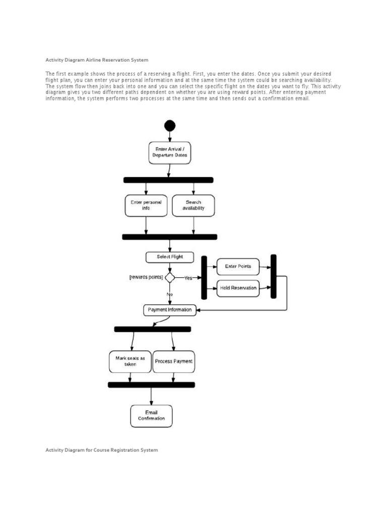
Activity Diagram Airline Reservation System Pdf Areas Of Computer Science Computing

Activity Diagram Airline Reservation System Pdf Areas Of Computer Science Computing

Activity Diagram Of Registration Process Activity Diagram Of Material Download Scientific Diagram

Activity Diagram Of Registration Process Activity Diagram Of Material Download Scientific Diagram

Activity Diagram For Exam Registration System Page 1 Line 17qq Com

Activity Diagram For Exam Registration System Page 1 Line 17qq Com

Solved Need Help To Create Activity Diagram For Following Chegg Com

Solved Need Help To Create Activity Diagram For Following Chegg Com

What Is Activity Diagram

What Is Activity Diagram

1 Draw A State Machine Diagram For An Object Of Chegg Com

1 Draw A State Machine Diagram For An Object Of Chegg Com

1

1

Student Enrollment System Requirement Design Stage

Student Enrollment System Requirement Design Stage

Activity Diagram Templates To Create Efficient Workflows Creately Blog

Activity Diagram Templates To Create Efficient Workflows Creately Blog

Figure 3 From Object Oriented Modeling Of Dsa For Authentication Of Student In E Learning Semantic Scholar

Figure 3 From Object Oriented Modeling Of Dsa For Authentication Of Student In E Learning Semantic Scholar

Use Case For Course Registration Stack Overflow

Use Case For Course Registration Stack Overflow

What Is Activity Diagram

What Is Activity Diagram

Activity Diagram For The Simple Registration Use Case Download Scientific Diagram

Activity Diagram For The Simple Registration Use Case Download Scientific Diagram

Solved The Context And Level 0 Dfd Depict A University Cl Chegg Com

Solved The Context And Level 0 Dfd Depict A University Cl Chegg Com

Case Study

Case Study

Online Course Reservation System

Online Course Reservation System

Uml Sequence Diagram Tutorial Sequence Diagram Example Sequence Diagram Class Diagram Workflow Diagram

Uml Sequence Diagram Tutorial Sequence Diagram Example Sequence Diagram Class Diagram Workflow Diagram

Swim Lanes In Activity Diagram Geeksforgeeks

Swim Lanes In Activity Diagram Geeksforgeeks

Validation And Verification

Validation And Verification

Activity Diagram For Exam Registration System Page 4 Line 17qq Com

Activity Diagram For Exam Registration System Page 4 Line 17qq Com

2

2

Case Study

Case Study

Entity Relationship Diagrams Simple Student Registration System Example Youtube

Entity Relationship Diagrams Simple Student Registration System Example Youtube

Activity Diagram Templates To Create Efficient Workflows Creately Blog

Activity Diagram Templates To Create Efficient Workflows Creately Blog

Activity Diagram Of Automatic Exam Model Download Scientific Diagram

Activity Diagram Of Automatic Exam Model Download Scientific Diagram

Implement Course Registration System Software Component Lab With Rational Rose Software

Implement Course Registration System Software Component Lab With Rational Rose Software

What Is Activity Diagram

What Is Activity Diagram

Activity Diagram An Overview Sciencedirect Topics

Activity Diagram An Overview Sciencedirect Topics

2

2

Uml Use Case Diagram Example Registration System

Uml Use Case Diagram Example Registration System

Solved Create An Activity Data Crud Matrix For The Cour Chegg Com

Solved Create An Activity Data Crud Matrix For The Cour Chegg Com

1

1

Create activity diagrams for the following scenarios.

Activity diagram for online course registration system. View course details 3. Instructors may log in to the system to add courses or retrieve all the courses. So they can wait few days and then only. STUDENT COURSE REGISTRATION The advisor opens the course registration portal. This diagram uses notes to. Use Case Diagram 29. ONLINE COURSE REGISTRATIONSequence Diagram-At the beginning of each semester students may request a course catalogue containing a list of course offerings f. The system should enable the staff of each academic department to examine the courses offered by their department add and remove courses and change the information about them eg the maximum number of students permitted.


Here the various actors involved are student admin server data base. SEQUENCE DIAGRAM of Online Course Registration System. I am unsure if I can have CourseRegistration and ClassRegistration table like that. The system should enable the staff of each academic department to examine the courses offered by their department add and remove courses and change the information about them eg the maximum number of students permitted. Accounting Flowcharts solution extends ConceptDraw PRO software with templates samples and library of vector stencils for drawing the accounting flow charts. You can edit this template and create your own diagram. So they can wait few days and then only.

Post a Comment for "Activity Diagram For Course Registration System"